亿城鹅业药膳鹅RWA养殖项目投资套餐方案
时间:2025/9/4 6:42:45
亿城鹅业药膳鹅RWA养殖项目投资套餐方案
在大健康需求日益增长与农业数字化转型的浪潮下,亿城鹅业结合市场趋势与前沿科技,运用RWA模式开展药膳白鹅养殖项目。此项目借鉴马陆葡萄RWA成功经验,将真实养殖资产转化为数字资产,设计多元投资套餐,为投资者开启低门槛、高回报的农业投资新机遇 。
一、项目背景与模式基础
马陆葡萄通过RWA模式,将葡萄园资产数字化,借助物联网采集环境与生长数据、整合销售物流信息,生成数据资产凭证并发行代币融资。投资者凭借代币获取分红收益,且代币可在合规平台交易,实现资产高效流通与增值。亿城鹅业以此为蓝本,构建药膳白鹅养殖RWA体系。
二、亿城鹅业项目介绍
(一)养殖优势
亿城鹅业具备成熟的养殖体系,拥有100亩高标准养殖基地,8栋自动化养殖社,年育雏鹅苗120万羽,商品鹅养殖可达10 - 15万羽。在药膳白鹅养殖中,融入独特配方,如选用当归、甘草、茯苓、黄芪等中药材,按照科学比例(如××克当归、10克甘草、25克茯苓、25克黄芪等,粉碎后每餐一大汤勺,可供50只鹅增肥)添加到饲料中,提升鹅肉品质与药用价值,满足市场对健康养生食材的需求。
(二)RWA模式架构
(1)数据采集与资产化:在养殖基地部署温湿度传感器、水质监测仪、鹅只生长监测设备等物联网装置,实时收集鹅舍环境参数、饲料投喂量、鹅只体重增长、疾病防疫等养殖数据,同时整合销售合同、市场价格波动、运输成本等经济数据,经专业机构脱敏、校验、标准化处理,生成数据资产壳(DAS)。
(2)代币发行与智能合约:依据养殖规模与预期收益,将药膳白鹅养殖未来收益权拆分为标准化通证。例如,预计未来3年净利润5000万元,可拆分为5000万枚代币,每枚对应1元分红权。编写智能合约明确收益分配规则,扣除成本费用后,净利润70%按代币比例分给投资者,30%用于公司再投资与发展,且通过预言机接入实时数据,实现分红自动化核算与发放 。
三、投资套餐设计
(一)基础育雏套餐
①投资门槛:大户每1000只育雏投资3万元,最低以1000只起投,(普通用户10只起投就10×30=300元起投,以10只基础为叠加执行)。
②合作周期:30天/批,每年计划养殖10批,按年签订合作协议。
③收益回报:每批可获得分红3000元,一批一结账。合同期满后,若投资者不再续约,本金全额退还;若中途不退出本金,可持续参与后续批次养殖并享受收益。此套餐适合追求稳健收益、不愿过多参与管理的投资者,实现“躺赚”式投资。
(二)商品鹅自主养殖套餐
①投资标准:大户每1000只投资5万元,单个养殖户最多可自主管理3000只。若投资者希望扩大养殖规模,超出3000只的部分可由公司托管,(普通用户10只起投就10×50=500元起投,以10只基础为叠加执行)。
②合作周期:50天/批,年计划养殖10批。
③收益回报:投资者前往公司旗下基地进行自主养殖,每批可获得分红10000元。扣除水电费、生活费、鹅上下车费用900元后,实际收益9100元/批 。该套餐适合有一定养殖经验与时间精力,期望获取更高利润的投资者,可深度参与养殖过程,灵活调整养殖策略。
(三)商品鹅托管养殖套餐
①投资标准:与自主养殖套餐一致,每1000只投资5万元。
②合作周期:50天/批,年托管可养殖10批,托管合作最低起签5批 ,(普通用户10只起投就10×30=300元起投,以10只基础为叠加执行)。
③收益回报:投资者无需亲自到场参与养殖,委托公司专业团队管理。每批可获得分红7600元,让投资者省心省力,专注于投资决策,适合无暇参与养殖管理的投资者。
(四)套养综合套餐
①育雏套养:大户1000只起投,30天/批,一年10批。每批分红3600元,合同期为一年,期满退还本金。通过持续参与育雏养殖,获取稳定收益叠加,适合长期看好育雏市场、追求稳定现金流的投资者。
②商品鹅套养:投资7万元,一年10批次,5批次起签。若选择自主养殖,每批分红9100元;若选择托管养殖,每批分红7600元。协议一年一签,中途如需退出,需完成最少5批次养殖,并提前30天向公司提交书面申请,保障双方权益。此套餐提供自主与托管两种选择,满足投资者不同参与程度需求,同时通过长期合作稳定收益预期 。
四、风险保障与应对措施
(一)市场风险
①风险:药膳白鹅市场价格受供求关系、经济形势、消费者偏好变化影响,可能出现价格波动,导致项目收益不稳定。
②应对:公司建立专业市场调研团队,实时跟踪市场动态,提前预判价格走势。与大型餐饮连锁企业、养生食品加工商签订长期合作协议,锁定销售价格与渠道,稳定收入来源。同时,加强品牌建设,提升产品知名度与美誉度,增强市场竞争力与抗风险能力 。
(二)养殖风险
①风险:养殖过程中可能面临疾病侵袭、自然灾害等风险,影响鹅只存活率与生长质量,增加养殖成本,降低收益。
②应对:公司配备专业兽医团队,定期对鹅群进行防疫检查,制定科学免疫程序,储备充足防疫物资。建设现代化养殖设施,如完善的通风、温控、排水系统,增强抵御自然灾害能力。风险通过河南中原农业保险公司承保,引入农业保险机制,对养殖风险进行转移,降低损失 。
(三)技术风险
①风险:RWA技术涉及区块链、物联网等新兴技术,可能存在技术故障、数据安全漏洞、监管政策变化等风险,影响项目正常运行。
②应对:与专业技术公司合作,定期对技术系统进行维护升级,建立多重数据加密与备份机制,保障数据安全。密切关注监管政策动态,主动与监管部门沟通,确保项目合规运营 。
五、项目收益展望
随着市场对药膳食材需求增长,亿城鹅业凭借技术与模式优势,市场份额有望逐步扩大。预计在项目运营初期,各套餐投资者可获得8% - 12%的年化收益;随着品牌影响力提升、产业链完善,运营3 - 5年后,年化收益有望提升至15% - 20% ,同时代币价值可能因项目良好表现而增值,为投资者带来资本利得。
亿城鹅业药膳鹅RWA养殖项目投资套餐,以创新模式、多元选择、风险可控的特点,为投资者提供参与农业健康产业发展、共享产业红利的优质机会 。
河南亿城鹅业云科技有限公司
河南惠乾农业科技有限公司
地址: 南召县南河店镇胡垛村小沟8号
公司官网: http://www.huiqianny.com
微信公众号: 认养三只鹅、惠民商超便民
邮箱: xczx5688@qq.com
联系人: 刘赵谊
电话: 18290281301
智能合约附件:
亿城鹅业药膳白鹅养殖RWA项目智能合约
(合规版)
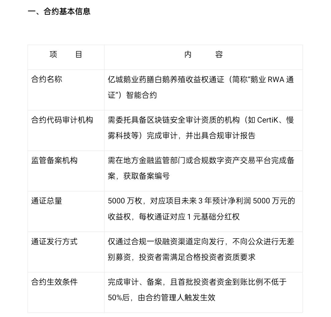
一、合约基本信息

二、合约核心条款
(一)收益分配规则
核算周期:以自然年为收益核算周期,每年12月31日为当年收益核算基准日,次年1月31日前完成上一年度收益分配。
成本费用扣除范围:
养殖直接成本:雏鹅采购费、药膳饲料费(含中药材采购)、养殖基地水电费、鹅只防疫药品费、养殖设备维护费;
运营费用:员工薪酬(养殖、技术、销售团队)、市场推广费、物流运输费、合规审计费、备案年费;
法定税费:增值税、企业所得税及其他应缴税费(按国家税法规定计算缴纳)。
净利润计算:年度净利润=年度药膳白鹅销售收入-上述成本费用-法定税费,计算结果需由具备资质的第三方会计师事务所出具专项审计报告确认。
分配比例:
投资者分配:年度净利润的70%,按投资者持有的“鹅业RWA通证”数量占通证总量的比例进行分配;
公司留存:年度净利润的30%,用于养殖基地扩建、药膳配方研发、技术系统升级及应急资金储备,留存资金使用计划需在次年3月前通过合约公示渠道披露。
(二)预言机数据接入规则
接入机构:选择合规的去中心化预言机服务(如Chainlink合规版、国内持牌数据服务商),确保数据真实、不可篡改。
接入数据类型:
养殖数据:鹅只出栏数量(由养殖基地物联网设备实时上传,经第三方监理机构核验)、药膳饲料消耗量(对接供应商进销存系统);
财务数据:年度销售收入(对接公司银行收款账户及销售合同系统)、成本费用支出(对接公司财务系统及第三方支付平台);
审计数据:第三方会计师事务所出具的年度净利润审计报告关键数据(经审计机构数字签名后上传)。
数据校验机制:预言机上传数据后,合约自动触发“三重校验”——对比物联网设备原始数据、第三方监理记录、公司财务凭证,三者一致则确认数据有效,不一致则暂停分配,由合约管理人联合审计机构核查。
(三)分红发放流程
自动核算:每年1月15日前,预言机完成上一年度所有数据接入并通过校验后,合约自动计算每位投资者应得分红金额(应得金额=年度净利润×70%×(投资者持币数量/5000万枚))。
金额公示:核算完成后,合约在合规公示平台(如备案机构指定平台、公司官网)公示所有投资者的应分红金额,公示期不少于7个自然日,公示期内投资者可通过合约地址查询个人数据,如有异议需提交书面证明材料。
自动发放:公示期无异议或异议核查解决后,合约在1月31日前,将分红资金从公司指定监管账户(由备案机构监管)自动划转至投资者在合约中绑定的合规银行账户或数字钱包(需完成实名认证)。
发放凭证:分红到账后,合约自动生成电子凭证(含交易哈希、金额、时间),同步发送至投资者预留的邮箱及手机,投资者可随时通过合约地址查询历史发放记录。
(四)通证持有与转让规则
持有限制:投资者需完成实名认证(对接国家政务身份核验系统),且单名投资者持币数量不超过通证总量的5%(防止集中持股),合格投资者资质需每年复核一次。
转让条件:
转让对象需满足合格投资者资质,且需在备案机构完成投资者信息变更登记;
锁定期:自通证持有日起满6个月方可转让,每次转让比例不超过持币总量的30%,防止短期炒作;
转让渠道:仅可在备案机构认可的合规交易平台内转让,转让价格由交易双方自主协商,平台需对交易行为进行合规审查。
通证注销:项目满3年(合约到期)后,若不再续期,合约自动启动通证注销程序——完成最后一次分红发放后,按投资者持币数量比例退还初始投资本金(扣除已分红部分对应的成本后),本金退还完毕后,通证全部注销,不可再流通。
(五)异常处理规则
收益不足或亏损处理:
若某年度净利润为0或负数,当年不进行分红,亏损部分由公司留存资金弥补,不足部分可结转至下一年度,待后续年度盈利后优先弥补亏损,再按规则分配;
连续两年净利润为负,合约自动触发“风险预警”,暂停通证转让,由公司制定整改方案(如调整养殖规模、优化药膳配方),经投资者代表(由持币比例前10%的投资者组成)投票通过后执行,整改期最长不超过1年,整改后仍无盈利则启动合约终止程序。
技术故障处理:
预言机数据接入故障:故障发生后24小时内,合约管理人需启动备用数据采集通道(如人工上传经公证的数据),故障修复后需对缺失数据进行补录与校验;
合约代码漏洞:若发现漏洞,立即暂停合约功能,由审计机构制定修复方案,修复后需重新审计并公示,经备案机构确认后方可恢复运行,期间造成的损失由合约承保机构(需购买区块链安全保险)承担。
政策调整处理:若因国家监管政策调整导致项目无法继续运营,合约自动终止,按以下顺序处理资产:
优先支付员工工资、供应商欠款等法定债务;
剩余资金按投资者持币比例退还初始投资本金;
本金退还后仍有剩余的,按净利润分配比例分配给投资者与公司。
三、合规声明条款
本合约严格遵守《中华人民共和国证券法》《区块链信息服务管理规定》《关于进一步防范和处置虚拟货币交易炒作风险的通知》等法律法规,不涉及虚拟货币非法发行与交易,通证仅代表特定项目的收益权,不具备货币属性。
投资者需充分知晓项目风险(包括市场风险、养殖风险、技术风险),在投资前需签署《风险揭示书》与《合格投资者承诺函》,确认具备相应的风险承受能力与投资资质。
公司及合约管理人需定期(每季度)向备案机构提交项目运营报告,披露养殖进度、财务数据、通证持有与转让情况,接受监管机构的监督检查。
本合约的修改需经备案机构同意、投资者代表投票(同意比例不低于持币总量的60%)及审计机构确认,修改内容需公示不少于15个自然日,无异议后方可生效。
四、合约签署与生效
本合约以智能合约代码形式部署于合规区块链平台(如国家认可的联盟链),合约管理人、公司、审计机构、备案机构需通过数字签名确认合约条款;
投资者通过合规渠道认购通证时,即视为同意本合约所有条款,其数字签名将作为合约参与凭证;
合约生效后,所有条款的执行均通过区块链自动完成,操作记录永久可追溯,确保公平、透明、不可篡改。
河南亿城鹅业云科技有限公司
河南惠乾农业科技有限公司
地址: 南召县南河店镇胡垛村小沟8号
公司官网: http://www.huiqianny.com
微信公众号: 认养三只鹅、惠民商超便民
邮箱: xczx5688@qq.com
联系人: 刘赵谊
电话: 18290281301

